法规天地丨特种设备重大违法行为、严重事故隐患、情节严重、重大维修的界定以及法定处置措施

  • 新闻发布时间:2023-02-22 13:48:17

广东特种设备安全 2023-02-21 19:15 发表于广东

01《特种设备安全监督检查办法》2022年5月26日国家市场监督管理总局令第57号公布

自2022年7月1日起施行


本办法所称重大违法行为包括以下情形:

(一)未经许可,擅自从事特种设备生产、电梯维护保养、移动式压力容器充装或者气瓶充装活动的;

(二)未经核准,擅自从事特种设备检验、检测的;

(三)特种设备生产单位生产、销售、交付国家明令淘汰的特种设备,或者涂改、倒卖、出租、出借生产许可证的;

(四)特种设备经营单位销售、出租未取得许可生产、未经检验或者检验不合格、国家明令淘汰、已经报废的特种设备的;

(五)谎报或者瞒报特种设备事故的;

(六)检验、检测机构和人员出具虚假或者严重失实的检验、检测结果和鉴定结论的;

(七)被检查单位对严重事故隐患不予整改或者消除的;

(八)法律、行政法规和部门规章规定的其他重大违法行为。

特种设备存在严重事故隐包括以下情形:

(一)特种设备未取得许可生产、国家明令淘汰、已经报废或者达到报废条件,继续使用的;

(二)特种设备未经监督检验或者经检验、检测不合格,继续使用的;

(三)特种设备安全附件、安全保护装置缺失或者失灵,继续使用的;

(四)特种设备发生过事故或者有明显故障,未对其进行全面检查、消除事故隐患,继续使用的;

(五)特种设备超过规定参数、使用范围使用的;

(六)市场监督管理部门认为属于严重事故隐患的其他情形。

02 关于实施《特种设备安全监察条例》若干问题的意见【国质检法(2003)206号】

下列行为属于重大违法行为:

1.未经许可擅自从事特种设备生产、使用、检验检测的;

2.违章使用特种设备,造成严重事故以上事故的(含严重事故);
3.发生事故隐瞒不报的;
4.检验检测机构和人员出具虚假、严重失实的检验检测结果和鉴定结论,或者从事特种设备生产、销售、监制、监销活动的。

有下列情形之一的,可以认定为严重事故隐患:

1.使用非法生产特种设备的;

2.超过特种设备的规定参数范围使用的;

3.缺少安全附件、安全装置,或者安全附件、安全装置失灵而继续使用的;

4.使用应当予以报废或者经检验检测判为不合格的特种设备的;

5.使用有明显故障、异常情况的特种设备,或者使用经责令改正而未予改正的特种设备的;

6.特种设备发生事故不予报告而继续使用的。

下列行为可以认定为情节严重:

1.明知故犯或者屡教不改的;
2.妨碍监督检查的;
3.转移、毁灭证据或者擅自破坏封存状态的;
4.伪造有关文件、证件,或者作假证、伪证,或者威胁证人作假证、伪证的;
5.制造、安装、改造、维修过程未进行监督检验设备数量较大的;
6.造成较大损失或者发生严重事故以上事故的(含严重事故)。 

下列维修活动属于重大维修:

1.更换、修理锅炉、压力容器、压力管道的受压元件的;
2.更换、修理电梯、起重机械、客运索道、大型游乐设施影响强度的部件、安全装置的。 

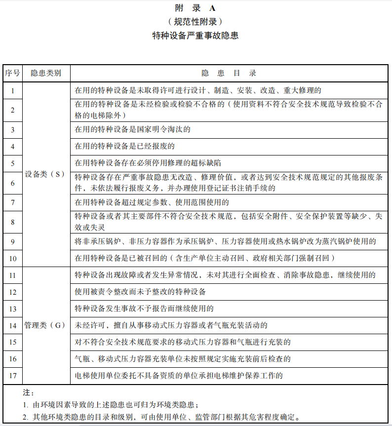
03《进一步加强特种设备安全风险分级管控和隐患排查治理双重预防工作意见的通知》【国市监特设(2020)198号】

文件规定:

特种设备使用单位应当及时将本单位特种设备重大事故隐患(在国家标准或规范性文件发布前,特种设备安全隐患的分级参照标准T/CPASE GT07-2019《特种设备事故隐患分类分级》,下载网址:http://www.cpaseorgcn/)上报所在地行业主管部门和市场监管部门。

特种设备事故隐患分类分级(T/CPASE GT 007-2019)

图片
图片

04 关于拒不履行整改特设隐患义务的使用单位的处置措施

行政措施

一、《特种设备安全法》
第九十五条   违反本法规定,特种设备生产、经营、使用单位或者检验、检测机构拒不接受负责特种设备安全监督管理的部门依法实施的监督检查的,责令限期改正;逾期未改正的,责令停产停业整顿,处二万元以上二十万元以下罚款。
特种设备生产、经营、使用单位擅自动用、调换、转移、损毁被查封、扣押的特种设备或者其主要部件的,责令改正,处五万元以上二十万元以下罚款;情节严重的,吊销生产许可证,注销特种设备使用登记证书。
二、《特种设备安全监督检查办法》
二十九条 被检查单位应当根据特种设备安全监察指令,在规定时间内予以改正,消除事故隐患,并提交整改报告。
第三十三条 违反本办法的规定,特种设备有关法律法规已有法律责任规定的,依照相关规定处理;有关法律法规以及本办法其他条款没有规定法律责任的,责令限期改正;涉嫌构成犯罪,依法需要追究刑事责任的,按照有关规定移送公安机关、监察机关
第三十四条 被检查单位无正当理由拒绝检查人员进入特种设备生产、经营、使用、检验、检测场所检查,不予配合或者拖延、阻碍监督检查正常开展的,按照《中华人民共和国特种设备安全法》第九十五条规定予以处理。构成违反治安管理行为的,移送公安机关,由公安机关依法给予治安管理处罚。
第三十五条 被检查单位未按要求进行自查自纠的,责令限期改正;逾期未改正的,处五千元以上三万元以下罚款。
被检查单位在检查中隐匿证据、提供虚假材料或者未在通知的期限内提供有关材料的,责令限期改正;逾期未改正的,处一万元以上十万元以下罚款。
第三十六条 特种设备生产、经营、使用单位和检验、检测机构违反本办法第二十九条第一款,拒不执行特种设备安全监察指令的,处五千元以上十万元以下罚款;情节严重的,处十万元以上二十万元以下罚款。
三、《治安管理处罚法》
第五十条 有下列行为之一的,处警告或者二百元以下罚款;情节严重的,处五日以上十日以下拘留,可以并处五百元以下罚款:
(一)拒不执行人民政府在紧急状态情况下依法发布的决定、命令的;
(二)阻碍国家机关工作人员依法执行职务的
(三)阻碍执行紧急任务的消防车、救护车、工程抢险车、警车等车辆通行的;
(四)强行冲闯公安机关设置的警戒带、警戒区的。
阻碍人民警察依法执行职务的,从重处罚。
四、《安全生产法》
第七十条    负有安全生产监督管理职责的部门依法对存在重大事故隐患的生产经营单位作出停产停业、停止施工、停止使用相关设施或者设备的决定,生产经营单位应当依法执行,及时消除事故隐患。生产经营单位拒不执行,有发生生产安全事故的现实危险的在保证安全的前提下,经本部门主要负责人批准,负有安全生产监督管理职责的部门可以采取通知有关单位停止供电、停止供应民用爆炸物品等措施,强制生产经营单位履行决定。通知应当采用书面形式,有关单位应当予以配合。
 负有安全生产监督管理职责的部门依照前款规定采取停止供电措施,除有危及生产安全的紧急情形外,应当提前二十四小时通知生产经营单位。生产经营单位依法履行行政决定、采取相应措施消除事故隐患的,负有安全生产监督管理职责的部门应当及时解除前款规定的措施。

刑事责任

《刑法》第一百三十四条
在生产、作业中违反有关安全管理的规定,因而发生重大伤亡事故或者造成其他严重后果的,处三年以下有期徒刑或者拘役;情节特别恶劣的,处三年以上七年以下有期徒刑。
强令他人违章冒险作业,或者明知存在重大事故隐患而不排除,仍冒险组织作业,因而发生重大伤亡事故或者造成其他严重后果的,处五年以下有期徒刑或者拘役;情节特别恶劣的,处五年以上有期徒刑。
第一百三十四条之一
在生产、作业中违反有关安全管理的规定,有下列情形之一,具有发生重大伤亡事故或者其他严重后果的现实危险的,处一年以下有期徒刑、拘役或者管制:
(一)关闭、破坏直接关系生产安全的监控、报警、防护、救生设备、设施,或者篡改、隐瞒、销毁其相关数据、信息的;
(二)因存在重大事故隐患被依法责令停产停业、停止施工、停止使用有关设备、设施、场所或者立即采取排除危险的整改措施,而拒不执行的;
(三)涉及安全生产的事项未经依法批准或者许可,擅自从事矿山开采、金属冶炼、建筑施工,以及危险物品生产、经营、储存等高度危险的生产作业活动的。
第一百三十五条
安全生产设施或者安全生产条件不符合国家规定,因而发生重大伤亡事故或者造成其他严重后果的,对直接负责的主管人员和其他直接责任人员,处三年以下有期徒刑或者拘役;情节特别恶劣的,处三年以上七年以下有期徒刑。

05 履职监督

公益诉讼

《安全生产法》 

第七十四条  任何单位或者个人对事故隐患或者安全生产违法行为,均有权向负有安全生产监督管理职责的部门报告或者举报。

因安全生产违法行为造成重大事故隐患或者导致重大事故致使国家利益或者社会公共利益受到侵害的,人民检察院可以根据民事诉讼法、行政诉讼法的相关规定提起公益诉讼